001-基本文件編排

回覆文章
cajhbb
系統管理員
文章: 1167
註冊時間: 2018年 6月 30日, 02:16

001-基本文件編排

文章 cajhbb »

001-基本文件編排
基本文書編排-OK.jpg
基本文書編排-原始.docx
(15.27 KiB) 已下載 792 次
cajhbb
系統管理員
文章: 1167
註冊時間: 2018年 6月 30日, 02:16

分段+分行

文章 cajhbb »

分段
2020-09-07_155623.jpg
2020-09-07_155623.jpg (184.78 KiB) 已瀏覽 11190 次
分行
2020-09-07_160159.jpg
2020-09-07_160159.jpg (181.51 KiB) 已瀏覽 11190 次
cajhbb
系統管理員
文章: 1167
註冊時間: 2018年 6月 30日, 02:16

插入-符號-其他符號

文章 cajhbb »

插入-符號-其他符號
2020-09-07_161118.jpg
2020-09-07_161118.jpg (163.63 KiB) 已瀏覽 11190 次
更換顏色
2020-09-07_161250.jpg
2020-09-07_161250.jpg (75.88 KiB) 已瀏覽 11190 次
調整位置
2020-09-07_161608.jpg
2020-09-07_161608.jpg (127.97 KiB) 已瀏覽 11189 次
cajhbb
系統管理員
文章: 1167
註冊時間: 2018年 6月 30日, 02:16

文字屬性

文章 cajhbb »

文字屬性
2020-09-07_162317.jpg
2020-09-07_162317.jpg (74.45 KiB) 已瀏覽 11188 次
加寛字元間距
2020-09-07_162501.jpg
2020-09-07_162501.jpg (93.24 KiB) 已瀏覽 11188 次
cajhbb
系統管理員
文章: 1167
註冊時間: 2018年 6月 30日, 02:16

插入-首字放大

文章 cajhbb »

插入-首字放大
2020-09-07_162591.jpg
2020-09-07_162591.jpg (110.07 KiB) 已瀏覽 11187 次
cajhbb
系統管理員
文章: 1167
註冊時間: 2018年 6月 30日, 02:16

跳躍式選擇-修改文字

文章 cajhbb »

跳躍式選擇-修改文字
2020-09-07_164526.jpg
2020-09-07_164526.jpg (128.03 KiB) 已瀏覽 11187 次
2020-09-07_164603.jpg
2020-09-07_164603.jpg (126.04 KiB) 已瀏覽 11187 次
cajhbb
系統管理員
文章: 1167
註冊時間: 2018年 6月 30日, 02:16

內文-每段間距一行+首字放大

文章 cajhbb »

內文-每段間距一行+首字放大
2020-09-07_164683.jpg
2020-09-07_164683.jpg (138.78 KiB) 已瀏覽 11187 次
2020-09-07_164699.jpg
2020-09-07_164699.jpg (147.28 KiB) 已瀏覽 11187 次
cajhbb
系統管理員
文章: 1167
註冊時間: 2018年 6月 30日, 02:16

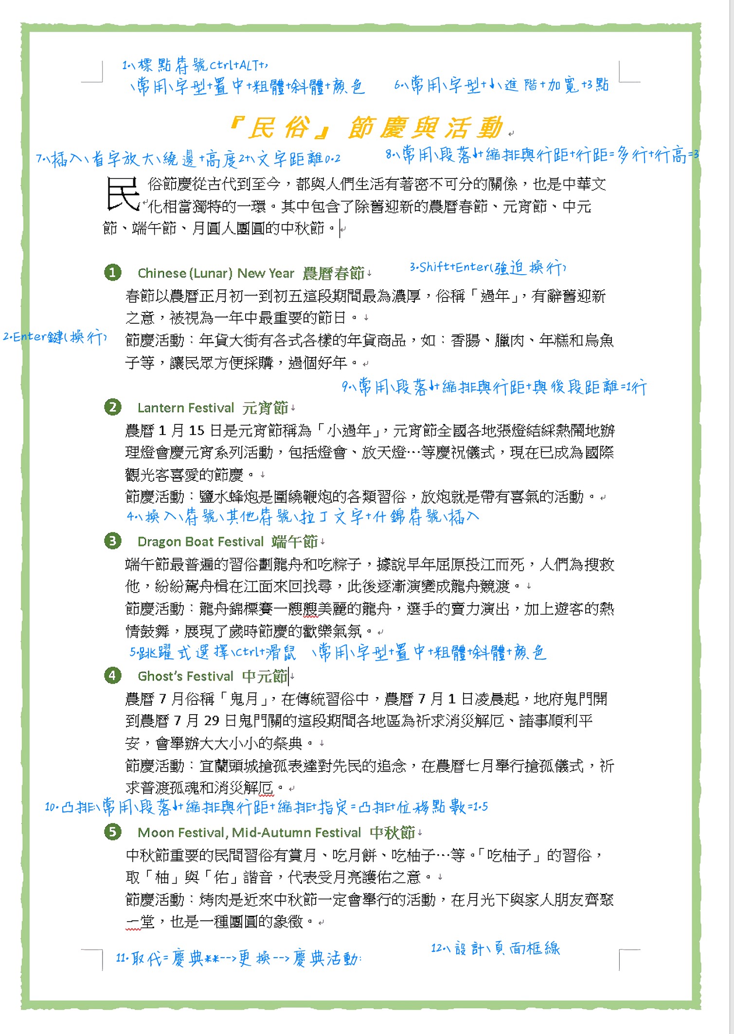
利用取代功能

文章 cajhbb »

利用取代功能-->慶典** 取代 節慶活動:
2020-09-07_171217.jpg
2020-09-07_171217.jpg (108.41 KiB) 已瀏覽 11186 次
cajhbb
系統管理員
文章: 1167
註冊時間: 2018年 6月 30日, 02:16

加入頁面框線

文章 cajhbb »

加入頁面框線
2020-09-07_171843.jpg
2020-09-07_171843.jpg (116.95 KiB) 已瀏覽 11186 次
簽名-頁首
2020-09-08_105912.jpg
2020-09-08_105912.jpg (94.92 KiB) 已瀏覽 11184 次
回覆文章

回到「Word進階」